himawanberjayanusantara.co.id

Struktur Perusahaan

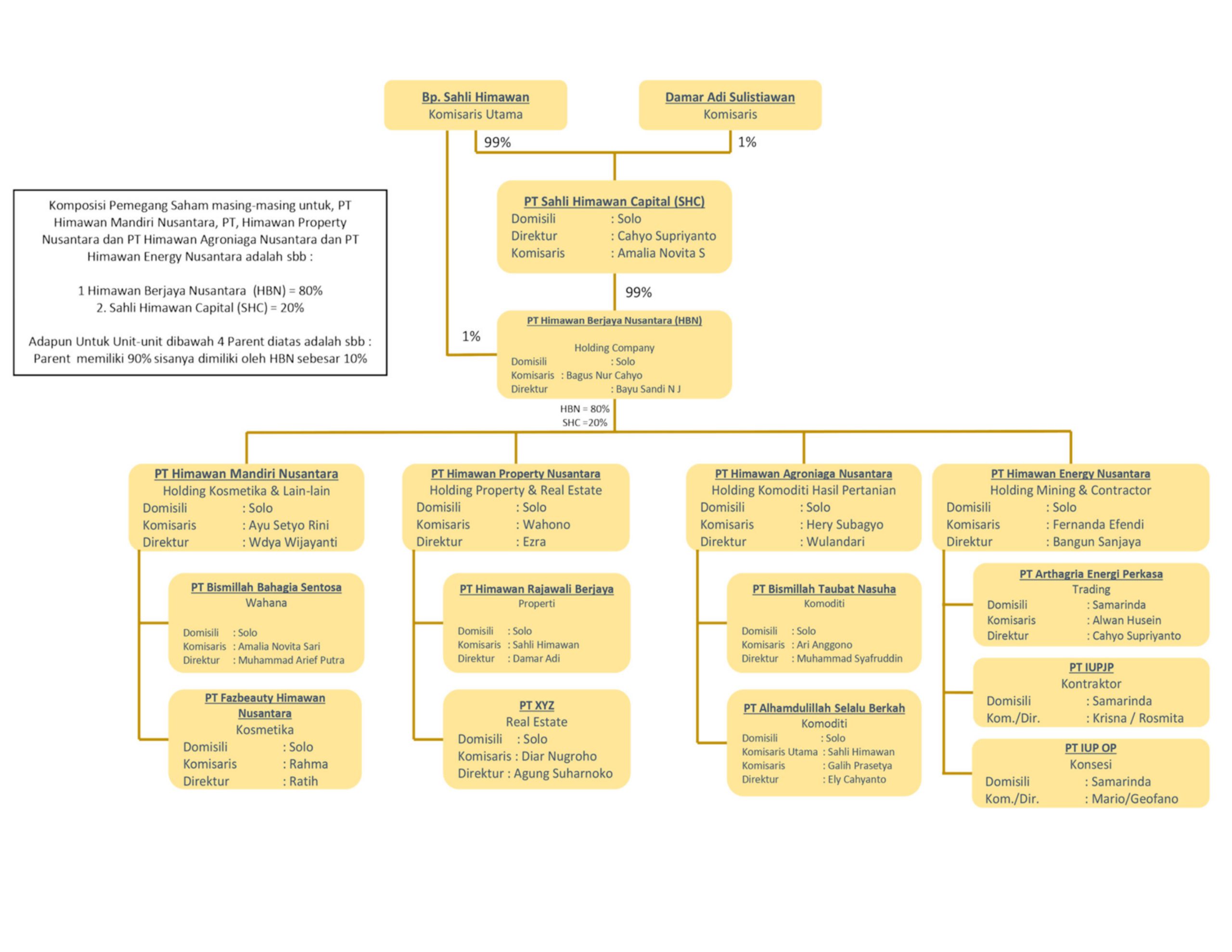
Struktur Pemilik Saham, Direktur  dan Perusahaan Himawan Group

We Provide The Best Service

Menjadi yang terbaik dan bermanfaat bagi sekitar.